春满江苏唐人阁扬州,苏州大圈品茶工作室怎么预约,南京高端外卖私人工作室
首页
聚焦
学会简介
镜界论道
摄影家
无人机
技术交流
摄影器材
专题
本页位置:
中国新闻摄影网
>
专题
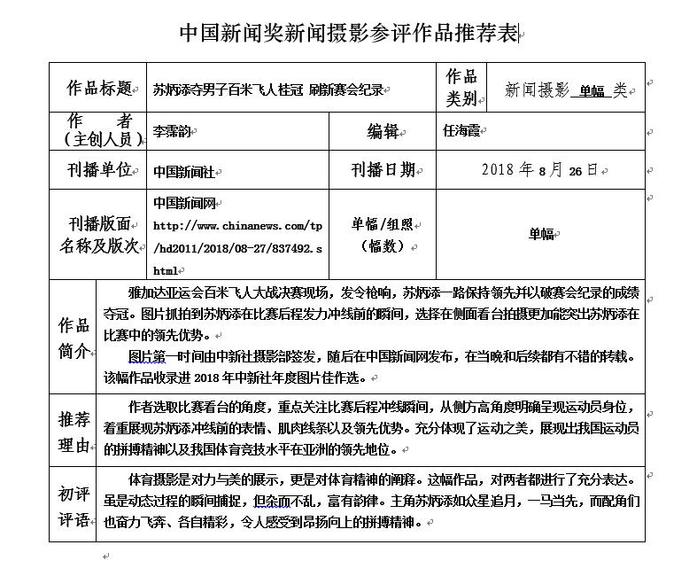
苏炳添夺男子百米飞人桂冠 刷新赛会纪录
http://www.tttt8.cn
2019-05-07 09:55:29 来源:
中国新闻摄影学会
0
首页
上一页
1
2
2
2
版权声明
:转载须经版权人书面授权并注明来源
[责任编辑: 郝魁府 ] [字体:
大
中
小
] [
打印
] [
关闭
]
关于我们
-
版权声明
-
联系我们
投稿信箱:
cnpressphoto@gmw.cn
京ICP备19055723号
Copyright ©cnpressphoto.com