春满江苏唐人阁扬州,苏州大圈品茶工作室怎么预约,南京高端外卖私人工作室
首页
聚焦
学会简介
镜界论道
摄影家
无人机
技术交流
摄影器材
专题
本页位置:
中国新闻摄影网
>
专题
中国空间站“穿”月
http://cnpressphoto.com
2022-07-01 17:22:18 来源:
中国新闻摄影学会
0
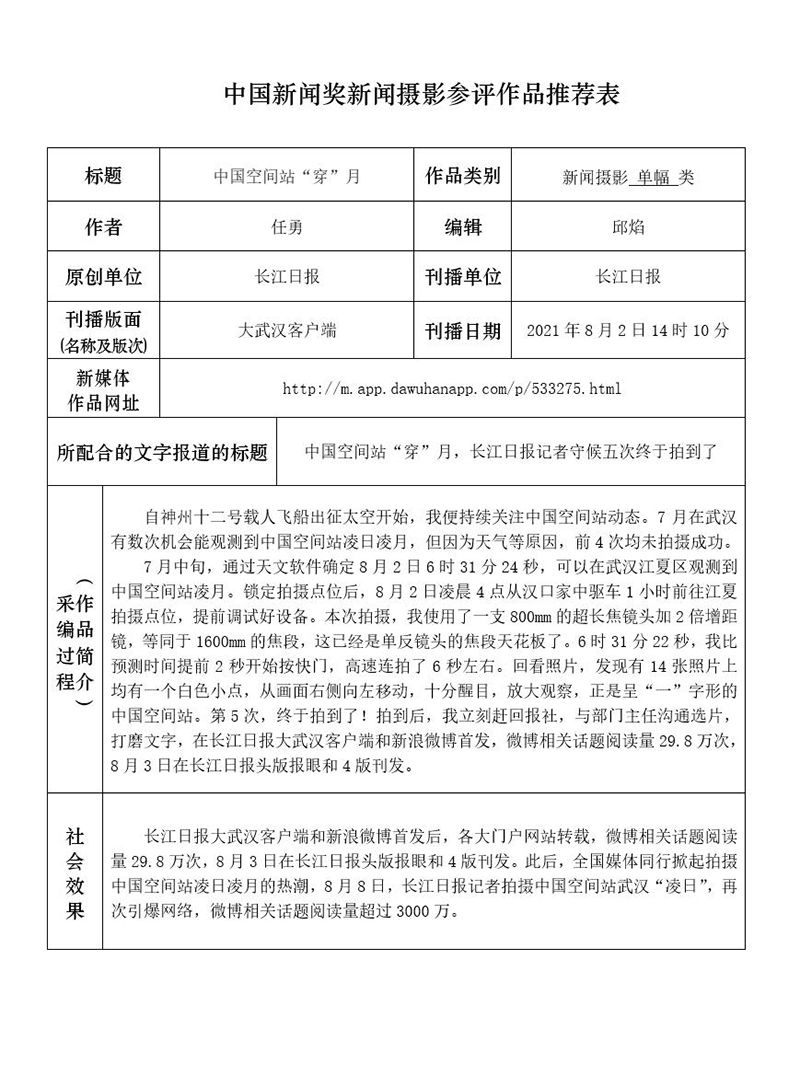
8月2日6时31分24秒,载有聂海胜、刘伯明、汤洪波3名中国航天员的中国空间站在武汉上空上演“穿”月奇观。这是中国空间站首批航天员乘组在轨的第47天。
版权声明
:转载须经版权人书面授权并注明来源
[责任编辑: 赵金悦 ] [字体:
大
中
小
] [
打印
] [
关闭
]
关于我们
-
版权声明
-
联系我们
投稿信箱:
cnpressphoto@gmw.cn
京ICP备19055723号
Copyright ©cnpressphoto.com